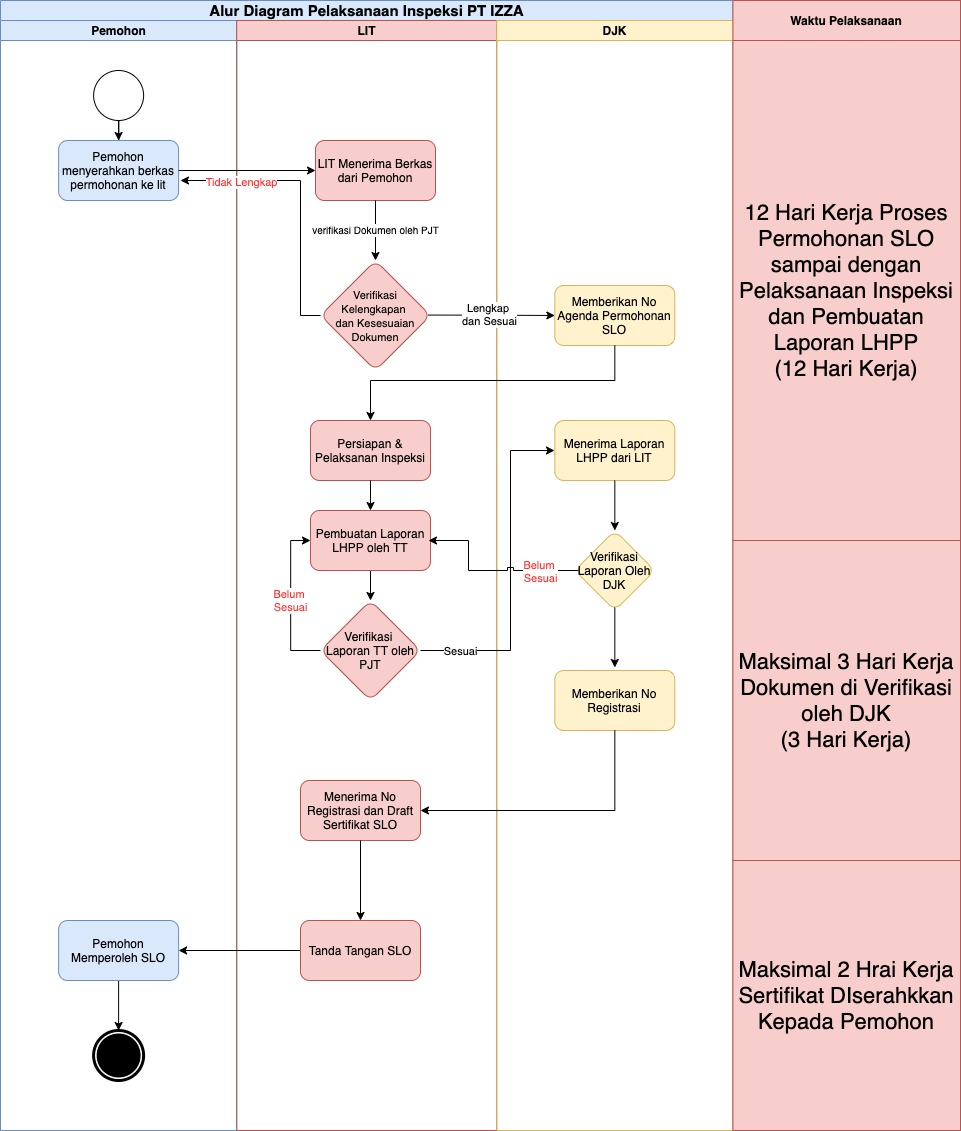
Alur Diagram

Dokumen Persyaratan Permohonan SLO
Pembangkitan (PLTD & PLTS)
| No | Dokumen Persyaratan | Keterangan |
|---|---|---|
| 1 | Surat Permohonan SLO | Dari Pemohon |
| 2 | Berita Acara ULO (TT) | Dari PT. IZZA |
| 3 | LHPP | Dari PT. IZZA |
Dokumen Persyaratan Permohonan SLO
Instalasi Pemanfaatan Tegangan Menengah
| No | Dokumen Persyaratan | Keterangan |
|---|---|---|
| 1 | Surat Permohonan SLO | Dari Pemohon |
| 2 | SPK Pemohon / Pemilik Instalasi ke Vendor Pembangunan dan Pemasangan yang Mengerjakan Pemasangan Instalasi TM | Dari Pemohon |
| 3 | Sertifikat / Test Report Trafo & Kubikel | Dari Pemohon |
